How to automate signal-based selling
+ 3 plays you can start using today
Welcome to each new member of The Signal! I’m grateful you’re here. If you were forwarded this newsletter, you can join 1,000+ of the smartest GTM operators by subscribing here:
Sup, y’all!
Today’s post is about one of the arrows in the new GTM quiver: signal-based selling.
The world of GTM is changing, fast. And I am trying to keep up by adopting the latest best practices, leveraging the new tools (namely, automation and Gen AI), and sharing what I’m learning along the way.
Let’s get into it...
How to automate signal-based selling
But first… what is “signal-based selling” again?
→ Signal-based selling is the modern approach to identifying the segment of your market that is most likely to take a sales meeting with you today.
The examples I’ll share today are focused on the prospecting use case (ie: pipeline generation).
But signal-based selling can apply to any part of the customer journey.
1. Signal Based Market (SBM)
We are at an inflection point.
We used to live in a market that was starved for data and information.
Now, we live in a market that is flooded with data and information.
There is too much data for a human to parse through manually. But, if you can effectively separate the signal from the noise at scale, you’ll be in the 1% of GTM teams.
The old way of generating pipeline:
Define your ICP (Companies) -
eg: size, stage, location, industry, technographics, etc.
Define your Key Buyer Personas (People)
eg: titles, seniority, department, etc.
Write messaging
Buy a list of your ICP and Key Buyer Personas
Load up a sequencing tool
Spray (and pray!)
Hit quota (+ go eat a steak dinner to celebrate)
I’m not diminishing this playbook.
In fact, the new playbook for pipeline generation requires you to know these foundational elements (especially steps one and two, above) and build upon them.
So, what’s the new playbook?
Identify your “Signal Based Market.”
Your SBM is the segment of your market that is most likely to take a sales meeting with you, today.
TAM changes maybe once a year.
Your SBM changes daily.
At the highest level, the most important question a rep (or GTM leader) should ask is:
“What is the specific reason why I’m reaching out to this particular company/person, today?”
Signal-based selling answers ^ this question.
It determines which company/person to reach out to.
And it also dictates what message to send them (the reason you’re reaching out).
2. Types of “signals”
Company vs. Person-level signals
You can look for signals at the company level and/or at the person level.
If you have a company-level signal (eg: raised funding, just purchased a relevant technology, hiring a certain role, etc.) then you’ll have to go find the right people at that company. But, you know this company is more likely to take a sales meeting with you as a result of a signal.
If you identify a person-level signal, then that person is (usually, but not always) the person you’ll want to reach out to.
Example 1:
“I see you just did x thing in the product, let’s chat about how you can do y thing next.”
Example 2:
“I see you just got a new job, would it make sense to use our product again at your new company?”
In these examples, you can see that the signals determine which person to reach out to. But it also determined what message to send the person (referencing the signal).
Note: in some cases, you may not want to reference the signal. “Hey, I saw you were just on our website visiting our support doc on xyz” may come across as a bit…creepy. But, that signal would still determine what company/person to target.
Data Sources
Signals can be found in a bunch of different places (dozens+).
All of these sources are in one of two categories:
1st party (website, product usage, CRM, marketing automation, etc)
3rd party (LinkedIn, B2B databases, 10-Ks, intent tools, review sites, etc.)
Your goal is to identify the signal within the noise across all of your internal GTM systems and external data sources.
How to find signals relevant to your business
There is no one-size-fits-all approach. In fact, from what I’ve seen, the best signals for any one particular business are usually not relevant for another business.
I would recommend you “do things that don’t scale”…then scale them (with ai and automation).
Run lots of experiments and iterate based on the results. Have holdout groups. And ensure there is statistical significance.
3. Setting up automated signal-based selling plays
Start with your goal.
Deciding which play(s) to run, should be based on what you’re optimizing for within your go-to-market motion.
You can build signal-based selling plays for any part of the user journey (see below).
4. 3 signal-based selling plays you can run today
1/ Website visitors play
2/ Product-led sales (PQLs) play
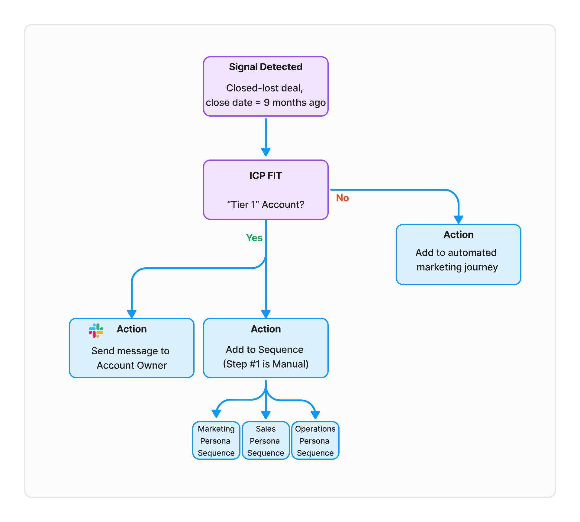
3/ Closed-lost deal play
There are hundreds of different Plays you could run — you need to choose the Plays that will have the most impact on your business and its current goals.
Below are a few simple examples to illustrate how a signal can kick off an automated workflow.
1/ Website Visitors
2a/ Product qualified leads (PQLs)
2b/ Product-led sales (turning signups into an outbound account-based sales motion)
3/ Closed-lost deal (Resurrect)
At Apollo.io, we use our own “Plays” product to automate plays.
But there are a lot of tools* that help you automate signal-based selling plays (*that’s a post for another day).
5. Closing thoughts
In a signal-based selling world where many of the activities will become automated, I think that we’ll see a few interesting changes:
RevOps will become a more strategic role across all departments
A new role will pop up at the intersection of RevOps, SDR, and Growth
The role of the SDR will dramatically evolve (but not go away)
Buyers will continue to have optionality in how they buy
GenAI/automation will become table stakes in every GTM org
If you enjoyed this post, please consider forwarding it to someone who you think would benefit from reading it. When I see subs, I get hits of dopamine, and I keep publishing. So, if you want me to keep writing, help me get my dopamine fix! 😆
See you next week,
B.









Thank you for sharing I’ve learnt something new today.
More fire from Brendan. I'd tip some Degen, buts its :Fire: right now.
Brendan, any thoughts on why now for SBM? Just curious as to why this may be more relevant or different than when 6Sense started really pushing the 'Dark funnel' hard.
Your model definitely covers some bits around the breadth of data, including product data/
The other bit I internally struggle with is, "Why invest in outbound as opposed to x"
So firstly, I believe outbound "works" still... but I think its effectiveness & efficiency has dropped. I'd totally acknowledge that large teams that have tapped out other channels would need to layer this on.
But, in an era where buyers are becoming more numb to outbound and AI is increasing the noise (spam) they're getting, I'm debating wether it's better to invest in other areas. Such as customer reference plays (Apollo could help there!), partnerships, or product marketing.
Would love to hear any thoughts!